深圳福田区彩田幼儿园2021年秋季学期招生简章
根据《深圳市教育局关于做好2021年秋季学期全市幼儿园招生工作的通知》相关要求,本园2021年秋季学期招生工作安排如下:
幼儿园基本情况
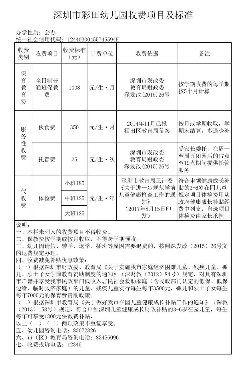
深圳市彩田幼儿园创办于1993年,位于深圳市福田区莲花路彩田村内,隶属于深圳市教育局,统一社会信用代码:12440300455745594H,为彩田村小区配套幼儿园、广东省一级幼儿园、深圳市优质特色示范幼儿园。办学规模12个班,按深圳市政府定价1008元/人/月收取保教费。
招生对象
小班招生对象为:2018年8月31日(含8月31日)前出生的儿童,共120名。
招生范围
根据就近入园的原则,优先招收福田区莲花街道彩田社区彩田村小区(1-14栋)适龄儿童,有空余学位再面向彩田社区招生。
招生程序
(一)接受报名(5月27日—6月10日)
5月27日9:00开始接受报名。
适龄儿童家长可在以下两个方式中任选一个进行报名:
【方式一】点击此处,下载附件1、附件2《深圳市彩田幼儿园2021年秋季学期学位申请表、积分自测表》,填写后正反打印,连同报名材料(详见积分自测表)复印件上交幼儿园。
【方式二】在深圳市彩田幼儿园门卫室领取纸质版《深圳市彩田幼儿园2021年秋季学期学位申请表、积分自测表》,填写后连同报名材料(详见积分自测表)复印件上交幼儿园。
1.报名资料提交时间:
6月5日上午9:00-11:00
6月6日上午9:00-11:00
6月12日上午9:00-11:00
2.报名资料提交地点:
深圳市彩田幼儿园一楼大厅
请务必在规定时间内提交《深圳市彩田幼儿园2021年秋季学期学位申请表、积分自测表》和报名资料并领取报名回执。
【特别提示】
1.请如实详细填好相关信息,根据《积分入园指引》(附件2)填写自测积分。家长填报的自测积分为初始积分,幼儿园审核后的积分方为最终积分。
2.儿童父母(或监护人)对报名信息和核验材料的真实性负责。报名信息与报名材料不符,或提供虚假材料的,一经查实,将视为无效报名,录取后也将取消学位。
3.在公布录取名单之前,我园将请社区网格员不定期上门核实儿童实际居住情况,一旦核准未实际居住的,将取消学位。
4.联系方式务必准确无误,以便准确、及时接收相关事项通知。
(二)材料核验(6月11日—7月5日)
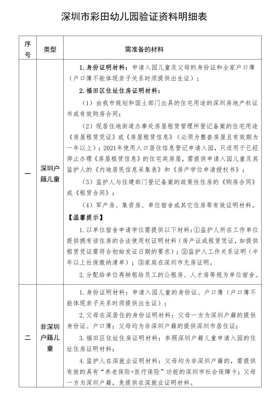
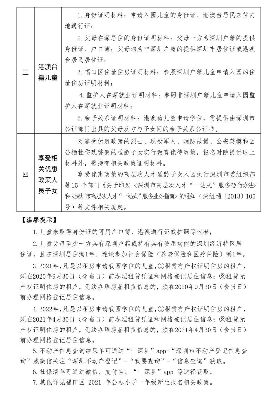
我园将通知符合条件的儿童家长分批次、分时段到幼儿园现场核验报名材料。届时请已报名幼儿家长留意电话通知,按时携带相关证明材料原件和复印件(详见附件3)来园接受核验。
备注:在6月30日前没有接到电话验证通知代表初审不合格。如有异议请打招生电话进行咨询。
(三)录取方式
我园将参照福田区义务教育阶段小学一年级积分入学方法,根据彩田村小区报名儿童最终积分排序优先录取本小区儿童,有空余学位的,再按彩田社区报名儿童最终积分排序录取社区儿童。出现积分并列情形且无法全部录取情形时,将通过现场抽签或摇号的方式确定录取结果。
录取结果将于7月15日前在幼儿园大门口予以公布,并将通过电话方式通知家长。
温馨提示
(一)报名和报名材料核验先后顺序与录取结果无关。
(二)被录取儿童须体检合格后方可正式入园。
附件3


附件4

微信搜索或扫描文末二维码,关注【深圳之窗】公众号,回复关键词【福田幼儿园】,获取2021年深圳福田区幼儿园招生报名信息采集入口及最新消息

分享到





